Overview
Bil-Bio, a platform with unique profile linking capabilities, faced a significant challenge when the client approached us dissatisfied with the existing project. They sought a complete overhaul of their software, encompassing redesign, redevelopment, and the incorporation of innovative features. Our mission was to bring new life to Bil-Bio, ensuring its success in a competitive landscape.
Problem Statements
In the ever-evolving landscape of digital profile linking platforms, Bil-Bio found itself at a crossroads. The client approached us, discontented with the current state of their project, seeking a complete reimagining of their platform’s potential. Faced with quality issues, feature gaps, and the need for enhanced competitiveness, Bil-Bio required a strategic overhaul.
- Client Dissatisfaction
- Feature Enhancement
- Lack of Scalability
- Starting Anew
- Competitive Landscape
Our Solutions
Our strategic approach to Bil-Bio’s challenges involved redefining the platform from the ground up. We embarked on a journey to provide innovative solutions that encompassed comprehensive redesign, redevelopment, and the integration of new features. This strategic transformation would not only address existing issues but also position Bil-Bio as a trailblazer in the profile linking platform arena.
- Comprehensive Redesign and Redevelopment
- Innovative Feature Integration
- Performance Optimization
- User-Centric Design
- Scalable Architecture
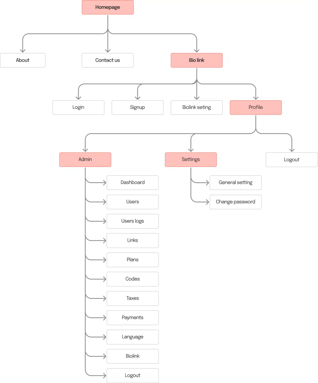
Intuitive navigation patterns
To improve platform usability, we meticulously structured the information architecture and user flow, allowing users to effortlessly create, customize, and share their profiles. This intuitive navigation pattern streamlined the user experience and maximized engagement.
Information Architecture

User Flow

Competitive Analysis
We conducted a comprehensive competitive analysis to identify market strengths, weaknesses, and opportunities. This research informed Bil-Bio’s feature set and user experience, enabling it to effectively compete without referencing specific competitors.

Wireframes
Our team developed wireframes as the foundation for the platform’s redesign. These wireframes provided a visual blueprint guiding the development process and ensuring alignment with Bil-Bio’s vision.

UI Design
We transformed the platform’s visual identity with a modern, engaging, and cohesive UI design. Our focus was on creating an aesthetically pleasing, user-friendly interface that matched Bil-Bio’s brand identity.


Admin Panel




Bio Design







Design System
A comprehensive style guide was established to maintain design consistency across the platform. This guide encompassed typography, color schemes, iconography, and other visual elements, facilitating future design updates and ensuring a unified user experience.

What we delivered
Our collaboration with Bil-Bio resulted in the successful transformation of a discontented project into a vibrant, user-centric platform. We delivered a fully redesigned and redeveloped platform with innovative features, positioning Bil-Bio for effective competition in the market and helping them achieve their goals.
- 640+ Hours Focused design work
- 64+ Hours Discovery sessions and feedback meetings
- 130+ Screen designed and developed
Conclusion
The Bil-Bio project emphasized the significance of client collaboration and a user-centric approach to design and development. It showcased the potential of a fresh start in rejuvenating a project and highlighted the necessity for continuous innovation to stay competitive in a dynamic market. This case study underscores our dedication to delivering excellence in digital solutions.