Overview
ProSyncr, a comprehensive project management platform, was designed to streamline the UX research, UX design, UI design, and usability testing processes for our clients. Recognizing the complexity of managing these critical aspects of product development, we aimed to provide a centralized solution that empowers clients to navigate seamlessly through each stage of the design and testing lifecycle.
Problem Statements
Our client faced challenges in coordinating and managing UX-related tasks efficiently. The lack of a centralized platform led to communication gaps, version control issues, and delays in project timelines. Additionally, the absence of a unified system made it difficult for stakeholders to track progress and provide timely feedback on design iterations.
- Complex User Journey
- Project Timeline Delays
- Inadequate Progress Monitoring
- Potential Edge Cases
Our Solutions
To address these challenges, we implemented ProSyncr, a project management platform tailored to the specific needs of UX research, UX design, UI design, and usability testing. Key features included collaborative workspaces, version control, and real-time communication channels. We integrated task tracking and progress monitoring tools to ensure transparency and accountability throughout the project lifecycle.
We introduced customizable workflows to accommodate the unique requirements of each project phase, enabling clients to adapt the platform to their preferred methodologies seamlessly. ProSyncr aimed to enhance collaboration, reduce bottlenecks, and provide a holistic approach to project management in the realm of user experience.
- Collaborative Workspaces
- Version Control Integration
- Task Tracking and Progress Monitoring
- Customizable Workflows
Intuitive navigation patterns
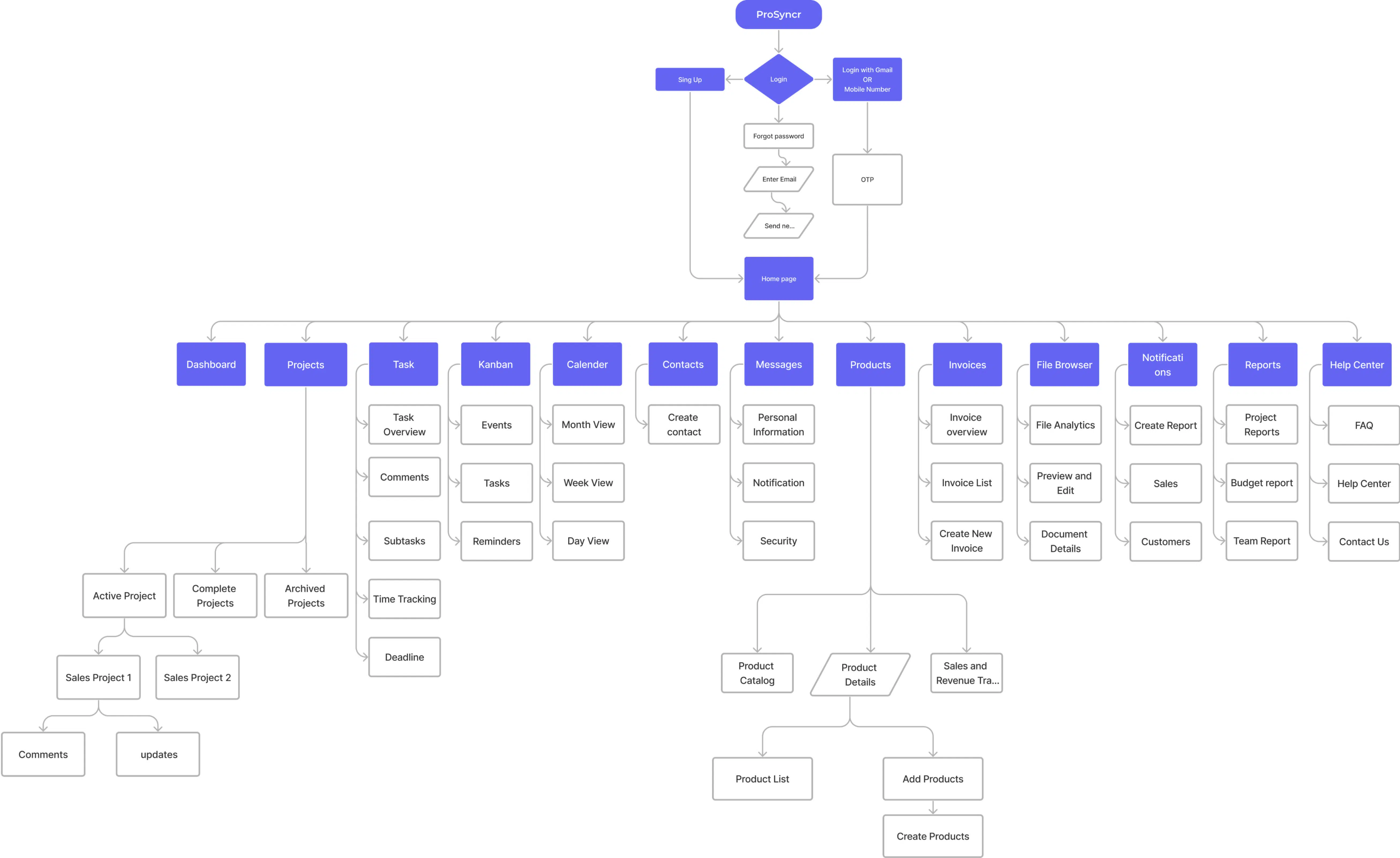
ProSyncr’s triumph rested on precise Information Architecture (IA) and User Flow Design. We streamlined content organization with a clear taxonomy, enhancing navigation. User Flow Design optimized interactions, mapping user journeys and incorporating feedback loops for a seamless, user-friendly experience. This ensured clients effortlessly engaged with ProSyncr’s features throughout their project management journey.
Information Architecture

User Flow

Wireframes
The wireframing phase of ProSyncr focused on creating an intuitive and user-friendly interface. Wireframes were meticulously designed to ensure ease of navigation, allowing clients to effortlessly plan and organize tasks. The emphasis was on providing a visual representation of the platform’s structure, functionality, and flow, ensuring a smooth user experience from the outset.

UI Design
ProSyncr’s UI design aimed to strike a balance between aesthetics and functionality. We adopted a clean and modern design language, prioritizing user accessibility and visual appeal. Intuitive navigation, clear information hierarchy, and a cohesive color scheme were incorporated to enhance the overall user experience. The UI design aimed to create a platform that was not only efficient but also enjoyable for users to interact with during their project management activities.







Design System
To maintain consistency across the platform, we implemented a robust design system within ProSyncr. This included a comprehensive library of reusable components, standardized design patterns, and a detailed style guide. The design system not only ensured a cohesive visual identity but also expedited the development process, allowing for faster iterations and updates.

What we delivered
We delivered ProSyncr, a seamless project management platform integrating UX processes. With collaborative features, version control, and customizable workflows, we addressed communication gaps. Meticulous UI design and a comprehensive system enhance user experiences, empowering clients to manage projects effortlessly and deliver high-quality results.
- 480+ Hours Focused design work
- 40+ Hours Discovery sessions and feedback meetings
- 100+ Screens Designed
Conclusion
Our collaboration with CallFusion exemplified the importance of a user-centered approach and inclusive design principles. By tackling complex user journey issues, enhancing usability, unifying the interface, and prioritizing accessibility, we not only resolved immediate challenges but also empowered CallFusion with a competitive edge. This project reinforced our commitment to creating effective, user-friendly, and inclusive solutions in the dynamic landscape of contact center software.